Media Platform
NEXT GENERATION MEDIA PLATFORM
With over two decades of successful innovation, PlayBox Neo has established itself as a trusted provider in the broadcast industry, continually evolving to meet the changing demands of media content owners and broadcasters. PlayBox Neo Ltd. combines broad industry experience with a comprehensive and innovative product lineup, offering scalable, flexible, and cost-effective solutions.
PlayBox Neo Suite is the latest addition to our range of smart media innovations. The platform is an extensive suite of solutions designed to streamline and enhance the workflows of modern media organizations, including TV channels, satellite operators, content creators, and OTTs.
PlayBox Neo Suite is a professional media platform – providing a focal point for any modern media, allowing effortless centralised control, monitoring, and administration of an optimised multimedia workflow. The current line of “Channel in a Box” products integrates seamlessly with PlayBox Neo Suite to get the most from your previous investment and to offer a unified interface for future updates to a completely homogeneous ecosystem. PlayBox Neo Suite is a multi-user, multi-server environment that optimises resources and enhances user experience. The continuously growing number of components offers added functionality and efficiency to any workflow.
Playbox neo suite applications
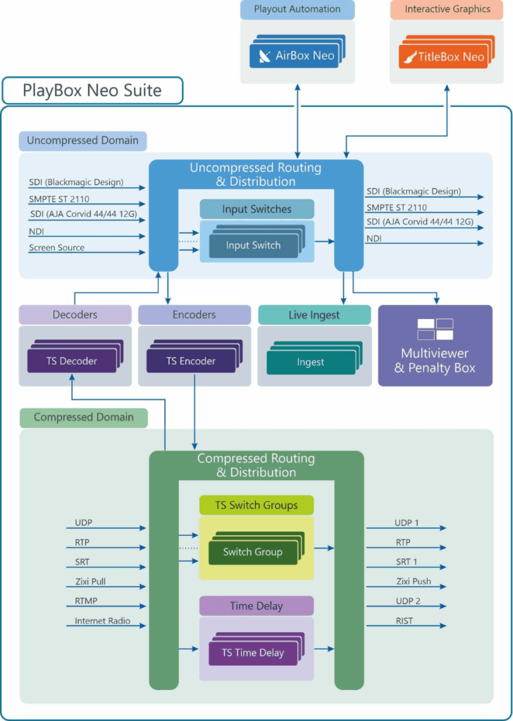
- Media Gateway
- Ingest
- Compliance Recorder
- TS Time Delay
- Web-based Multiviewer with audio/video alarms
- Smart Failover in transport stream – analysing multiple input signal parameters
- Multichannel transport stream encoders with SDI/NDI inputs
- Multichannel transport stream transcoders
- Automatic or Manual switching of Transport Streams via Switch Groups, which can switch multiple streams at the same time
- Multiplexing of RTMP streams to transport streams
- Multiplexing of Internet radio streams to DVB radio streams
playbox neo suite Workflow
PLAYBOX NEO SUITE BENEFITS
Efficiency: Automates repetitive tasks, saving time and reducing operational costs.
Flexibility: Offers tailored solutions to meet diverse broadcasting needs.
Reliability: Built for 24/7 operation with robust backup systems.
Innovation: Provides cutting-edge tools for content delivery across multiple platforms, including linear TV and OTT.
